This month, we’ll look at risk assessment, a fundamental element not only of labeling, but of the overall safety of your products
Risk assessment is fundamental when it comes to machine and product design – as well as safety. You can’t design out a risk, safeguard a hazard or warn about a risk unless you first assess it. A thorough risk assessment will identify potential risks and control actions related to them to protect those who interact with your product during its anticipated lifecycle. It’s important to have a complete understanding of the risk assessment process, why it’s needed, and when it’s needed in order to understand your requirements and the safety and liability impact.
Defining Risk – And When Risk Assessment is Needed
What is risk? Why and when do we need to assess it?
ANSI B11.TR3, part of the ANSI B11 series of technical reports and standards pertaining to the design, construction, care and use of machine tools, provides us with these helpful definitions:
- Hazard: A potential source of harm
- Risk: A combination of the probability of occurrence of harm and the severity of that harm
- Risk assessment: The process by which the intended use of the machine, the tasks and hazards, and the level of risk are determined
- Residual risk: Risk remaining after protective measures have been taken
At its core, risk assessment is a process where hazards are identified, the severity of injury presented by each hazard is estimated, and the probability of occurrence of the injury is estimated. For risks that are considered “unacceptable” based on the standards, regulations and laws that apply to the area at hand – as well as opinions of your organization – safeguards or control measures are needed to reduce the risk. This involves either eliminating the hazards or controlling those risks that can’t be eliminated to minimize injury and illness potential.
Risk assessments can help manufacturers improve product/equipment safety, reduce risk and comply with applicable legal requirements. From a legal perspective, “reasonably foreseeable” risks must be defined as well as “reasonable” ways to mitigate risks associated with hazards that cannot be designed out.
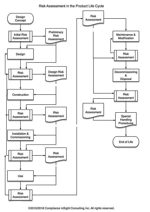
It’s critical to proactively prioritize and mitigate risk in advance of injuries or catastrophes. This process is your means to evaluate your product’s foreseeable risks at stages that you determine. With risk assessment, potential hazards can be identified with solutions provided as early as possible in the product’s lifecycle. This can be done during the concept stage of the product’s design, during the final stage of design, prototype production and testing, on a final manufactured product, and after placement in the market if an accident occurs or if an unforeseen safety concern arises. See Figure 1.

Key Standards to Follow
For consistency and to utilize the latest advances in this area, following a standards-based risk assessment process is important. Recent risk assessment standards from ANSI and ISO exemplify today’s best practices in this field. These are useful tools to help prioritize risks and examine ways to reduce them, with helpful annexes for analyzing hazards and defining risk severity levels. The methods outlined in these standards can be tailored to become your team’s standardized process for product risk evaluation. Best practice standards in this field include:
- ANSI Z10 Occupational Health and Safety Management Systems standard
- ANSI B11.0 Safety of Machinery; General Requirements and Risk Assessment
- ISO 31000 Risk management – Guidelines
- ISO 31010 Risk management – Risk assessment techniques
- ISO 12100 Safety of machinery– General principles for design– Risk assessment and risk reduction
Keep in mind as well that there are a number of industry standards requiring risk assessments that may provide additional insight, including – among many others – machinery, packaging machinery, semiconductor equipment, electrical systems, fire and consumer products.
The Risk Assessment Process
When it comes to product safety, potential risks must be identified, and then a determination needs to be made as to whether they’re designed out, guarded or warned about.
From a legal perspective, you must also define what hazards are “reasonably foreseeable” and “reasonable” ways to mitigate risks associated with hazards that cannot be designed out. The typical process is:
- Identify hazards
- Assess risk
- Reduce risk
- Document results
- Reassess the risk
“When it comes to the safety of any machine, the critical stage for risk assessment is at the beginning of the design cycle, even if this means that the machine is just an idea on a napkin. Identifying hazards and thinking about risk mitigation can start as soon as the design process begins,” says Doug Nix, managing director of Compliance Insight Consulting, which provides regulatory, machinery safety analysis, consulting and training services to clients. He also leads the Machinersafety101 blog and podcast to spread resources and best practices for machine safety.
“Since the first level of the hierarchy of controls is ‘Inherently Safe Design,’ (see the hierarchy of controls in Figure 2) machine builders lose out completely on the most effective means for risk reduction if they don’t consider ways to reduce the risk as early as possible. Some inherently safe design measures are very simple, like ensuring that sharp corners and edges are broken (radiused), or that the clearances between moving parts and fixed parts are large enough that fingers and hands can’t be trapped or crushed. Other methods are more complex, like using sound engineering techniques when designing the electrical or fluidic control systems. These are all methods that can’t be used once the machine is finished.”

Answering Common Questions
From his experience working with clients, Nix says that two of the big picture questions he’s commonly asked are:
- Isn’t a risk assessment a potential liability nightmare if discovered during a product liability lawsuit?
- How do I use risk assessment to determine what risk control measures I need?
The answer to the first, Nix says, is “Absolutely not. If a risk assessment is well done, it shows that the company was trying to do the right thing, taking proactive steps to protect people.”
It may seem like documentation that proves your product had inherent risks would be detrimental in a liability lawsuit. However, the opposite is true. A formal, well-documented risk assessment program supports a product liability defense position should an accident and lawsuit occur. It shows your efforts to reduce risk and the “reasonableness” of the decisions you made to make your product safer, including the method used to develop the labels that were needed to communicate essential safety information.
When it comes to the second question, “Apply the hierarchy of controls following the initial risk assessment, then iterate the risk assessment to decide if enough risk reduction has been achieved and if anything more needs to be done. Risks not fully mitigated by inherently safe design measures or engineering controls require the use of hazard warning signs and labels and other information for use (manuals, lights, bells, buzzers, etc.),” Nix says.
Avoiding Common Risk Assessment Pitfalls
Nix also sees common pain points or struggle areas with clients performing risk assessments. These include:
- Using outdated risk assessment methods, instead of current hazard-based and standards-based assessments
- Risk assessments being done by a single person rather than a team
- Risk assessment done ‘for form’ and then filed away without any action taken
The bottom line: to effectively identify, mitigate and communicate about risks, assessments need to be taken seriously, and viewed as an ongoing process to improve safety.
“Risk assessment should start at design and then be iterated at each major step in the design, build and installation of the machinery. Once the machine is commissioned, the workplace should take the machine risk assessment and use it as the basis for the workplace job hazard analysis to determine the specifics of staffing (such as the need to rotate workers through specific tasks due to ergonomics issues), PPE, and training,” says Nix.
With better risk communication comes the possibility of significantly reducing injuries and deaths in the workplace.
Stay tuned for our next article in the On Your Mark series for an in-depth interview with Doug Nix on more practical implications of risk assessment and your products – including exploring his ‘field guide to bad risk assessments’ to help you identify steps that may be needed to make improvements to your processes.
This article is courtesy of Clarion Safety Systems ©2018. All rights reserved.
Erin Earley, head of communications at Clarion Safety Systems, shares her company’s passion for safer products and workplaces. She’s written extensively about best practices for product safety labels and facility safety signs. Clarion is a member of the ANSI Z535 Committee for Safety Signs and Colors, the U.S. ANSI TAG to ISO/TC 145, and the U.S. ANSI TAG to ISO 45001. Erin can be reached at eearley@clarionsafety.com.
Doug Nix, C.E.T., SM-IEEE, is a Managing Director at Compliance InSight Consulting, Inc., and writes the Machinery Safety 101 blog. Since 1985, his experience includes certification, consulting, electrical products and automation systems industries. He specializes in machinery safety and risk assessment methods and processes. Doug is a member of the Ontario Association of Certified Engineering Technicians and Technologists (OACETT) and the Institute for Electrical and Electronic Engineers (IEEE). Doug serves on 11 CSA, IEC and ISO Technical Committees related to his work. For more see Doug’s profile on LinkedIn: http://www.linkedin.com/in/dougnix.
