Some Case Studies That Demonstrate Good Techniques for Grounding, Shielding, and Cabling
The concepts of intra-system and inter-system electromagnetic compatibility (EMC) are defined in [1]. Inter-system EMC focuses on the compatibility of a system with its environment and with other systems and apparatus in that environment. Intra-system EMC, on the other hand, deals with the compatibility with each of the various other items within the system.
Experience has shown that most intra-system EMI issues are related to inadequate grounding structure, as the power and signal integrity of devices in a system are tied to the return path. This article will review three case studies to illustrate how to achieve a proper grounding structure.
Case Study 1 – Introducing a Classic Intra-System Issue
This is a typical intra-system EMI issue. Both the electric vehicle and the radar module pass EMC tests. However, in one of the vehicle safety tests, the radar module does not function as expected; the objects in front of the vehicle are not detected by the radar system, posing a safety risk. The component manufacturer performs a comparison investigation, and the results show that vehicles produced by different manufacturers using the same radar module have no functional issues.
Figure 1 shows the radar module as the device under test (DUT). The DUT has a metal housing and shares the same ground as the 24 V power return path (0 V, or KL31). The wire bundle of the DUT consists of power lines and CAN bus as the communication line. The following tests are performed to further investigate the issue:
- Using a low-frequency current clamp, we measure the DC current on the return wire when the DUT is mounted on and taken off the chassis bracket, as shown in Figure 1 (a); and
- Using an RF current probe, we measure the common mode current on the wire bundle when the DUT is mounted on and taken off the chassis bracket, as shown in Figure 1 (b).

The results are shown in Figure 2 and Figure 3 respectively, seen on page 10. In Figure 2, the current clamp has an output ratio of 100 mV/A; the result indicates about 170 mA DC current in the 0 V wire when the DUT is disconnected from the chassis. When the DUT is mounted on the chassis, the DC current drops to almost zero, and an increased high-frequency noise is observed on the power return wire.

Figure 3 shows the common-mode current on the cable bundle, both in the time and frequency domain. Between the two configurations, the common-mode current is about 40 dB (or 100 times) higher across a wide frequency range when the DUT is mounted on the chassis.

The results enable us to clearly understand the power and signal paths in such systems. The DC (or the low-frequency) current spreads out because it takes the return path of the least resistance. In this case, the chassis structure is a lower resistance path than the 0V return wire. The CAN bus communication line, a differential signal pair, normally has relatively good immunity to ground potential change. However, CAN bus lines can suffer noise issues when a large ground loop or noisy electronic control units (ECUs) share the same chassis [2]. The high common mode noise measured on the cable bundle suggests a ground bounce.
There are three ways to solve this intra-system EMI issue, as follows:
- We can isolate the housing of the DUT electrically by applying paint on the chassis bracket;
- We can trace back to the 0 V wire connection to the vehicle chassis and look at the other ECUs that share the same CAN bus lines; or
- If the noise is due to other noisy ECUs that share the same chassis, apply EMC fix on the noisy ECUs.
Since EMC engineering should always apply the most cost-effective solutions to a problem, here we applied the electrical isolation of the DUT as a temporary solution while we redesigned the grounding scheme of the wiring and harnessing for the next design.
Case Study 2 – Providing a Better Signal Return Path
In this case, the control pilot (CP) signal line of a 500 kW charging station fails to work properly. Electric vehicle service equipment (EVSE) facilitates the safe delivery of power to electric vehicles from the grid. Many EV manufacturers have adopted the SAE J1772 standard, in which the vehicle and charging facility communication relies on two-way communication over a single wire called the CP wire [3].
The CP wire is required to travel down several meters of cable and carries a 1 kHz PWM signal. Because of the high amplitude (>10V) and low-frequency characteristics, many charging facilities do not require special signal protection on the CP line. However, in this case, the high-power application means that significantly high RF currents can be induced into the system even though the IGBT modules were switched at a relatively low frequency.
Figure 4 (a) demonstrates the intra-system noise issue. The power module often consists of high voltage, high current power electronics devices mounted on a large-size heatsink. Depending on the power level, forced air or liquid can be used for cooling. But, regardless of the cooling methods, the heatsink is always big and heavy.
This introduces problems because there is only a very thin layer of thermal paste between the power electronics switches and the heatsink, which means that there is a very large parasitic capacitance between the power switches and the heatsink. Between the transistors and the heat sink, the parasitic capacitance of a few nF is not unusual. At 200 kHz (a low frequency for most EMC engineers), the impedance is only around 100 ohms[4].

Design engineers use fast switching devices (shorter rise/fall time) to increase system efficiency for high-power applications, making EMI worse. For example, at 800V DC, assuming 1 nF parasitic capacitance, a switching event with 100 ns rise time gives 8 Amps current (based on CdV/dt). This current is directly injected into the heatsink. The heatsink is often physically connected to the cabinet chassis and the protective earth wire. The control circuitry is often bonded to the cabinet chassis, which is subject to interference such as ground bounce.
It should be noted that the “ground” in such systems is often the protective earth wire, which effectively is the cabinet chassis. The low-frequency nature of the noise also means it can affect a large area in the system. The EMC challenge in such systems often involves the high low-frequency common mode current, as shown in Figure 4 (b).
The sharp edges of the common mode current can easily couple to the CP wire and degrade the signal quality. We have a few options to protect the signal integrity of the CP wire, which include:
- On the noise source side, slowing the power electronics devices reduces the system efficiency. But this approach will probably lead to further changes in thermal design and is, therefore, not encouraged;
- On the coupling path, we can reduce the parasitic capacitance from the heatsink to the protective earth/chamber chassis by floating the heatsink. This can be done on an air-cooled system. Another way is to insert a shield between the transistor and the heatsink. The heatsink needs to be bonded to the 0V of the system, but this makes the thermal path worse; or
- On the impacted side, it is much easier to apply cost-effective solutions. Using a braided shield to protect the wire worked. The shield works because the inner shield provides a continuous return path for the signal. Without the shield, the return path is the chassis, which could be 10s of centimeters away from the signal line. The shield needs to be terminated on the 0V of the control circuitry. The other end of the shield can be left unterminated in this case, as the noise we’re attempting to deal with is in the low-frequency range.
A guarded 0V wire might also work in the Option 3 scenario. If the CP wire “flies” over the power stage, we need to re-arrange the wiring layout so that it avoids the noisy circuitry inside the system.
Case Study 3 – When the Intra-System EMI Meets the Inter-System EMI
In [1], Williams states:
“Difficulty arises when these two approaches (the intra‑system and the inter-system) are confused one with the other, or at the interface where they meet. This can happen when commercial equipment is used in other environments, for instance, on vehicles or in aircraft… Military projects might require commercial-off-the-shelf (COTS) products to be procured, but their EMC performance requirements are substantially mismatched to military needs. Grounding and bonding techniques which are necessary and appropriate for intra-system requirements can be misapplied to attempt to meet the EMC Directive.”
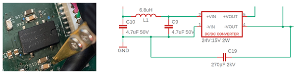
Case Study 3 perfectly demonstrates this point. When troubleshooting the conducted emissions of a power converter used for EV applications, we find a COTS DC-DC converter on the gate driver board, as shown in Figure 5. After reviewing the datasheet, we notice that the product, when designed with the filter configuration shown in Figure 5, only complies with EN55032 Class B conducted emissions. Obviously, the conducted emission standard in the automotive world is much more stringent than those applicable to systems intended for commercial use.

The recommended filter configuration for the DC-DC converter is inadequate in achieving a low noise performance. Therefore, the filter needs to be modified. Note that the π filter is mainly designed to suppress the differential mode noise, while the conducted emissions caused by this circuitry are predominantly a common mode noise. Since the converter is an isolated type, the capacitor (C19) between the primary and secondary sides greatly impacts the common mode noise.
So the first thing we try is to increase the capacitance value. Because the noise issues we’re trying to deal with are around 1MHz, we replace the 270pF capacitor with a 10 nF capacitor. The 10 nF capacitor reduces the low-frequency common mode noise of the system. However, an unexpected peak around 7 MHz appears, as shown in Figure 6. The resonance peak shifts as we change the capacitance value. This is the classical “balloon effect”, where squeezing one end of a balloon makes it expand at the other end [5]. In this case, it might be due to the board resonances with the system.

We manually “tune” the resonance frequency when introducing a new capacitance value. It could also be the case that, when providing a larger value capacitance across the transformer of the small DC-DC converter, the noise generated from the switches finds a lower impedance path to conduct through, which is then reflected in the conducted emission results.
There are a few approaches to dealing with the resonance phenomenon. Using a lossy component is not easy in this application. Redesigning the system and targeting better grounding (there are four PCBs in this power converter) is simply not an option. We end up selecting a 4.7 nF capacitor as a trade-off. The lesson here is that, when selecting a COTS product for different applications, we need to do an EMC risk assessment in the design stage and ensure that a mitigation plan is included.
Summary
In this article, we detail three case studies for troubleshooting intra-system EMI issues. Most of the intra-system issues are function related. Sometimes, it takes days and weeks for the designers to realize the seemingly functional issue is EMI related. Good grounding, shielding, and cabling techniques are often the most effective way of solving these issues.
References
- T. Williams, EMC for Product Designers, Fifth Edition, Newnes, 2017.
- Analog Devices, AN-770 Application Note, iCoupler Isolation in CAN Bus Applications, 2005.
- Texas Instruments, TIDA-010071, SAE J1772-compliant electric vehicle service equipment reference design for level 1 and 2 EV charger.
- M. Zhang, “Troubleshooting Low-Frequency Common Mode Emissions,” Signal Integrity Journal.
- K. Wyatt, Workbench Troubleshooting EMC Emissions (Volume 2), Wyatt Technical Services LLC, Colorado, 2021.
