We have established the need for HIRF testing and the field strengths that equipment needs to survive. But how are these levels used to test the aircraft? How do they relate to the test levels found in DO-160 and other standards?
The SAE has a series of aerospace recommended practices (ARPs) used for the certification of aircraft and to support FAA Advisory Circulars. Two we will look at are ARP60493, Guide to Civil Aircraft Electromagnetic Compatibility (EMC), and ARP5583A, Guide to Certification of Aircraft in a High-Intensity Radiated Field (HIRF) Environment, which is intended to be “consistent with the certification steps described in AC 20-158.” [1]
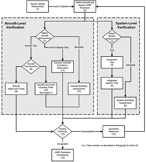
The decision-making process and the details for Level A HIRF Safety are extensive. The FAA has supplied a flow chart of this process, which can be found in Figure 1. A follow-on chart for Step 10 is provided in Figure 2.


An important aspect of determining an aircraft’s ability to handle HIRF is finding its transfer function. The transfer function is the attenuation of the aircraft over frequency. A radiated field test is performed on the aircraft to determine the transfer function. A field of a known level is induced on the aircraft using a variety of methods. These can include direct field radiation by antennas or by using a cage around the aircraft body, wings, and so forth. The fields may be either high or low level.
One method used is called Low Level Direct Drive (LLDD). The aircraft body is induced directly, say, at the nose of the aircraft with an RF current. The current will flow over the body of the aircraft and radiate to the cage. The end of the aircraft, which is farthest from the drive point (e.g., the tail or wing tip), is terminated to the cage through a load. This is best performed once a known field produces a known current in the skin of the aircraft. This method is used for testing below 400 MHz, while the Low-Level Swept Field (LLSF) test is best from 100 MHz to 18 GHz. [2]
Using LLDD, the currents induced onto the internal cables can be measured. Recording the currents induced on various cables will be used to determine the attenuation of the aircraft. These levels can be plotted similarly to conducted immunity test plots. Once derived, a limit can be created, which is an envelope over these values. An example is shown in Figure 3, where four measurements are taken, and a limit line is found that encloses all measured data.

However, during development, no airframe is available to obtain these levels. In this case, generic limits are given by AC 20-158B for various aircraft sizes and for rotorcraft. These levels are derived to ensure that 95% of the population of aircraft will be covered. But note that they may be higher than required for a particular airframe. If designs are created to meet these levels, the equipment may be overdesigned, increasing its weight and size as a result, neither of which is desirable on a commercial aircraft.
Please note that these limits are normalized for a 1 V/m test. If an aircraft needs to meet 100 V/m, this limit line must increase by the same amount (100 times, or 40 dB). Be sure to properly scale all induced current levels for the likely field strengths to which the aircraft will be exposed.
This is only one of several steps in the certification process for an aircraft. The criticality of the equipment must be determined to establish if it is Level A, B, or C. For Levels B and C, equipment testing is adequate for certification. Most test levels will be reasonably easy to meet by HIRF standards, likely Category R or less.
Endnotes
- SAE Aerospace, ARP5583A, Guide to Certification of Aircraft in a High-Intensity Radiated Field (HIRF) Environment, (SAE International, 2010), pg. 1.
- Details of this method can be found in FAA 20-158B, paragraph 10, and are further defined in ARP5583 and elsewhere.
