An EMC test engineer’s primary responsibility includes creating test plans, procedures, analyzing test data, generating test reports, and mitigating noncompliance challenges. Many times the EMC engineer must assume the role of a software test engineer and create test programs necessary to meet the project objectives.
The EMC engineer may or may not have the intrinsic knowledge to create test programs while meeting laboratory requirements (i.e. ISO-17025 [1]). In addition, Laboratory accreditation auditors require the laboratories to provide evidence their test software has been verified and validated [2]. This article was written to give EMC test personnel guidance in creating their test programs, while verifying and validating their test software within the development cycle in order to expedite test throughput and meet laboratory requirements.
I have been in the testing field for over twenty five years. I started in the Department of Defense (DOD) world. I gained experience in the automotive industry and fine-tuned my skills through a mixture of the DOD, automotive and commercial industries. I learned to create test programs through necessity, not desire. For the majority of my career I worked within an organization’s internal laboratory. Our true software test engineers were focused on production. I had tremendous difficulty enlisting their support. Our senior management had this strange idea. They believed the software engineers’ time was best spent where we received a positive return. So the internal testing laboratories were left to fend for themselves. The result was that I learned to create test programs on my own. Naturally, I made just about every mistake you could imagine along the way, but I grew and learned from them. I know and understand there can be a difference in what you intend for the computer to do versus what the computer actually does and that the measure of a competent test software engineer is his or her ability in creating test programs that perform what he or she intends. I have struggled over the years with getting the system to do what I needed it to do rather than what I inadvertently told it to do. This article is designed to improve your probability of developing successful test programs. It can help you teach your test system and instruments to behave themselves.
Test Program Development Methods
When I began designing test programs I used the classic design approach which is commonly called the Waterfall [3] Method as illustrated in Figure 1. The Waterfall Method starts with the requirements, moves straight into design, then implementation, followed by verification and ends in maintenance. Its biggest drawback is the lack of feedback. You have completed the majority of the development process before you can verify the test program. This can lead to costly errors as you try to navigate back upstream. I knew there was a better way. So I spent some time researching. I found other development methods. I learned how I could reduce risk and increase my probability of first time success. The software development process I prefer is called the Revised “V” Cycle [3]. It was developed in the 1980s. The Revised “V” Cycle was an evolution of the “V” Cycle and the “V” Cycle was the evolution of the Waterfall Method. The Revised “V” Cycle embeds feedback into every phase of the development process. This feedback enables the design to be modified in the program early within the development cycle. I found it is far easier and less costly to correct issues in the very beginning of the development process. Early fault detection also reduces your pain as the project heads downstream. So the old adage test early, test often is critical to developing a useable program. The Revised “V” Cycle process is shown in the following figure. If you want more information regarding the different software development methods please visit: http://www.aiglu.org/aiglu_documentations/agile-introduction.

Figure 1: Illustration of step down waterfall method.
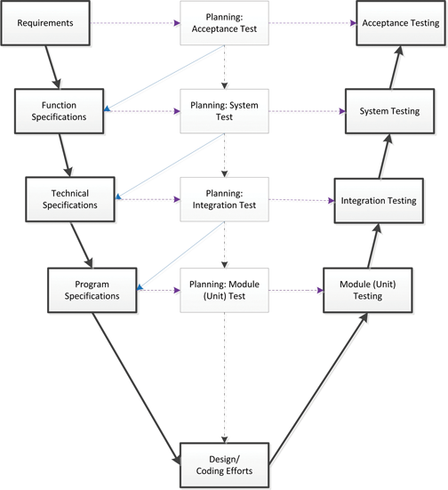
As shown in Figure 2, the Revised “V” Cycle component phases are interdependent on each other. You start with the requirements, specification (function and technical) as well as the program specifications while beginning the Planning: Acceptance, System, Integration and Module phases. You move from one phase into another while feeding back the information you discovered during the previous phase.

Figure 2: Revised “V” Cycle software development process showing interdependence of component phases.
Program Development Process (PDP)
As you can see, the test program development is a process. There are specific tasks that are repeated over and over. Understanding the process enables you to break it down into its discrete components and standardize them. Standardizing the process benefits everyone involved. The standardized process objective is development method tools that reduce risk. For example, if you develop a process that is dependent on highly skilled personnel, your process could be impacted if the highly skilled personnel had a bad day. Unintentional errors could be injected into the process which could invalidate the results and end up costing you time and money. Creating standardized processes can help decrease the potential errors or at the very least identify them and implement corrective action. The test program development process [4] I use is shown in Figure 3.

Figure 3: Flowchart showing software program development process used by the author. (click image for larger version)
PDP – Test Requirements
The first step is to understand your requirements. The test standard has specific rules. The standard rules are clear. They are the “shall” statements found within the standards. The test specimen must comply with specified limits, whether below an emission predetermined level or for immunity, above a certain level. As an example, I am using the MIL-STD-461F [5], Radiated Emissions (RE)102.
The test requirement information is described in Table 1 and Figure 4. I will use the term equipment under test (EUT) for the test specimen when discussing the MIL-STD example since the MIL-STD uses EUT as the definition of test specimen.

Figure 4: MIL-STD-461F, RE102 Test Requirements Graph
Initially, you might argue the requirement is actually the “EUT Active Limit” as shown in Figure 4. This is partially true. The final objective is to measure the EUT emissions. The EUT emissions must be lower than the applicable limit for the EUT to comply with the MIL-STD; however, the test laboratory is required to prove their test system and ambient conditions are capable of making the final (EUT Active) measurements. It is the requirement of the laboratory. It needs to be addressed in the beginning of the test program development. If you are satisfied that you have considered the test requirements, I highly recommend documenting them
within a deliverable list in order to ensure they are not missed.
PDP – Test Conditions
This moves us to the next step of the process. What are the test conditions? Test conditions are the “should” statements within the standard. These are the test parameters necessary to meet the standard, but there is an element of choice within the standard parameters.
Test conditions answer the following questions: How fast should the frequency sweep be made? What is the frequency resolution, etc.? Table 2 continues the MIL-STD-461F, RE102 example.
Note the antenna beamwidth is more of a test setup condition. It typically does not enter the test program arena unless you are one of the fortunate laboratories that possess a remote positioner. If you have a remote positioner, this should be included within your test program. If you do not have a remote positioner, then you need to decide if you are going to provide guidance to test personnel on the correct test setup or not. The information you gathered should be entered into your deliverable list.
PDP – EUT Monitoring Requirements
This brings us to the next step in the process. It is the first decision block within the flowchart. It is regarding where the EUT operation monitoring duties fall. There are times when the actual EUT is monitored independently from the test program. There are other times when the EUT’s operation is integrated within the test program. As shown in Table 3, you need to determine if the test program has EUT monitoring requirements. At this point I will go back to the MIL-STD-461F, RE102 example. You should answer the following questions: Does the test program need to accommodate the monitoring of the EUT operation? If you are required to monitor the EUT, then how are you to measure and record the EUT’s performance? How susceptible is the monitoring and support equipment? What is the monitoring and support equipment’s emanation levels? If you don’t know the emission and immunity characteristics of the EUT monitoring/support equipment, you may find yourself generating more work than necessary during actual testing. You also need to understand what the acceptable tolerance of the EUT is. In other words, when does the EUT operation go from an acceptable condition to an unacceptable condition? For example, if you are testing a video product, when does its normal operation cease and it becomes susceptible? Is it when there are little transparent disturbance horizontal/vertical lines observed on the video, but it otherwise remains legible, or is it when you can no longer read the print or understand the graphics? You must be extremely careful if the EUT susceptibility is defined with “any deviation” as then any EUT normal variation could be interpreted as a susceptibility response. The MIL-STD covers this by stating words to the effect that EUT susceptibility response is any deviation greater than the specified parameters found within the product specification. Once you know the answers, you should record them into the deliverable list which ends this part of the process. This discussion is summarized in Table 3, EUT Monitoring Characteristics.
PDP – Test Personnel
The next item to consider is your test personnel. What type of control will you give your test personnel during testing? If you have test personnel with an expert skill level, you might consider relaxing the number of prompts and controls for the test program. If your test personnel have a novice skill level, then you might want stricter controls and more operator prompts guiding the test personnel throughout the course of the test sequence(s). The evaluation of test personnel and control level is shown in Table 4. It is far safer to develop a test program with the novice in mind than the expert. After you know your answer, you should record it into the deliverable list.
PDP – Test Type
This moves us into the next phase of planning action. What is the test type? Is it compliance testing, pre-compliance, or research and development (R&D)? The requirements for compliance testing are the most severe while pre-compliance and R&D can be less stringent depending on the objective. For example, you could reduce the system checks for a pre-compliance evaluation or reduce the frequency range to a specific area of interest. Either way, as shown in Table 5, the test program needs to account for the test type and again it is far easier to go with the most stringent level than reduce the scope and increase the test scope at a later date and time.
PDP- Risk Analysis
You have almost completed the fact gathering of the process. There is one other item to consider then it is time to analyze the information you compiled. This is one of the most important phases of this process. You know what you need. It is covered in your deliverables list. Now you have to understand what can stop you from achieving your objective. I have experienced many times a test program failure due to an unaccounted for or incorrectly set variable. So this is the time to determine how many different variables you need to accommodate and control. The more variables there are, the greater the chance for error. After identifying the potential error causes it is time to conduct a risk assessment. The results of a risk assessment [1, 2 & 3] should include a corrective action for any score determined to be a medium to high risk.
Going back to the MIL-STD-461F, RE102 example, I have determined sixteen possible test program error causes and listed them in Table 6.
The next step is to create the risk assessment scoring. There is a risk scoring method described within the Software Quality Engineer’s (SQE) training manual [6]. If you do not have access to the SQE training manual then I recommend using a standard risk assessment process: identify the risk, ascertain the risk score, summarize the risk characteristics, and create corrective actions in order to reduce the risk score, assign resources and create a risk analysis database for tracking purposes. Table 7 reflects the end result of the risk assessment from the MIL-STD-461F, RE102 example.
PDP – Functional Modules Building and Links
The results of the process so far have generated a deliverables list and risk assessment table/database. It is time to start building the program using the information you have created. I highly recommend building the test program using a modular method and running the modules operation at specific stages in order to keep to the adage: test early, test often. Using the MIL-STD-461F, RE102 example, you can break the test program into discrete components: limit select, instruments configuration, transducer correction factors, system check, ambient sweep, test sweep, report labeling, and report generation. If you record the results of the modular build testing, you are building documentation you can use for your test program verification/validation report. You continue this process until all modules have been created, debugged and linked. After you have completed this phase you move from code creation to testing (verification/validation). Please note, debugging is part of the development process. It does not start the verification/validation process [3].
I recommend generating a test case table where you enact the entire operation of the test program [2 & 3]. You build into the test case both zero user fault conditions and intentional user fault conditions then observe how the test program responds to the conditions. User fault conditions are actions where the user could enter or generate unintentional errors. Here are a few fault examples: The user could incorrectly select the limit. The user could load the wrong transducer corrections factors. The user could load an incorrect instrument driver. Where the operator or user does not have input, I recommend using zero fault conditions only. I see little value injecting errors into the system where or when there is little probability of that error occurring during actual operation. The intent is to find and eliminate potential errors. It is not to embed them into the system.
PDP – Verification/Validation (V/V)
Start the verification/validation phase at the lowest level (modular) then increase the scope until you have a full system acceptance test. If the test results indicate a fault, then corrective action should be performed immediately prior to moving to the next phase. As always, record the results to build evidence for your verification/validation report. An MIL-STD-461F, RE102 example is shown in Table 8.
Conclusion
The article followed a software development process using the Revised “V” Cycle. Adherence to a test laboratory development software process [2] described will generate evidence needed for internal and external quality audits and provide greater confidence that your test programs are doing what you intended them to do. The result is expedited test throughput while meeting laboratory requirements. ![]()
Acknowledgement
The author would like to recognize and thank David R. Guzman of RFTek for his helpful review of this article.
References
More information on software quality engineering.
- American Society for Quality
- American Software Test Qualification Board, Inc.
- Society Quality Engineering
- ETS-Lindgren TILE Support
![]() |
Jack McFadden is an EMC Systems Engineer with ETS-Lindgren in Cedar Park, Texas. His responsibilities include EMC test system design and integration. Prior to joining ETS-Lindgren, he worked for Wyle Laboratories where he was a Senior Project Engineeer. Mr. McFadden is an iNARTE certified EMC engineer as well as an iNARTE certified EMC technician with over 25 years experience in EMC test systems and software development. He is a certified tester foundation level (CTFL) per the American Software Testing Qualifications Board, Inc. (ASTQB). He may be reached at Jack.McFadden@ets-lindgren.com. |

