In April 2024, I characterized and performed a design review on an embedded processor. This month, I’d like to do the same thing for the Beaglebone Black, a commonly used embedded processor many designers use as the heart of a product.
One of my recent clients wished to use this in an industrial product and based upon my experiences with previous versions of the Beaglebone processor board, I decided to take a look at this latest version. My initial probing did not look promising.
Beaglebone Black EMI Characterization Measurements
Near Field Scans – These initial scans with a medium-sized Beehive H-field probe caused a fair amount of concern (Figure 1). The dominant narrowband emissions included 24 and 25 MHz harmonics all the way out beyond 1,000 MHz (Figure 2). I also saw broadband emissions out to beyond 2,000 MHz. This prompted me to continue characterizing, because if this harmonic content coupled to any cables, such as power or I/O and control, it would be an EMC disaster.


Scans of Cable Currents – Here are the scans from three different cables (power, Ethernet and USB) using a Fischer F33-1 RF current probe and Siglent SSA 3032X spectrum analyzer (Figure 3). This measures the common mode currents flowing along the cables and provides a reasonable characterization as to how much radiated emissions to expect.

There was obvious coupling of clock signals to each cable measured, and you can plainly see cable resonances versus frequency (Figure 4). The highest emissions are merely the FM broadcast band coupling to the measured cables, and this may be ignored for the purposes of overall characterization.
Paul and Ott (References 1 and 2) have demonstrated that the estimated E-field at a particular harmonic may be calculated from the measured common mode harmonic currents on cables less or equal to 1m in length, thus correlating to expected radiated emissions.

Radiated Field Scans using a TEM Cell – I decided to test the board in a TEM cell to better characterize the radiated emissions coming directly from the board. For this setup, I used a Siglent SSA 3032X spectrum analyzer and a Tekbox TBTC1 mini-TEM cell (Figure 5). The TEM (transverse electromagnetic) cell is merely an expanded 50Ω transmission line with enough room to place a small PC board inside (Figure 6). See Reference 3. A 50Ω load is connected to one end, and the spectrum analyzer (through a DC block to protect the analyzer input) is connected to the other port. This will provide a simple radiated emissions test of the board with or without cables attached. Because of the “open cell” design, we’ll take an ambient scan to account for any coupling from outside RF sources.


As expected, a large amount of radiated emissions were measured from the board and a portion of the attached cables inside the chamber (Figure 7).

Based on the amount of common mode RF currents on the cables, plus the large amount of emissions directly coming from the board, I’d be very careful about using this board without additional shielding and filtering.
General Issue with Daughter Boards
There’s still the issue of capacitive coupling of the daughter Beaglebone to any main board traces to which it’s attached.

PC Board Review
I reviewed the Rev B4 board using Altium. This may not be the very latest board design, but it was as close as I could get from public files. It’s a six-layer design, as shown in Figure 9.

While the top two signal layers (1 and 3) are referenced to a solid return plane on layer 2, this is a risky stack-up for EMC because the bottom two signal layers are referenced to the power plane. Furthermore, the power plane on layer 5 is referenced to the return plane on layer 2, so any power rail transients will likely be coupled to the signal layers on 3 and 4.
If (big “IF”) we assume the power plane is “well coupled” to the return plane, you can say that all signal layers have an adjacent and solid return path to the sources. My preference is always to use actual signal return planes rather than using power as the return path. High-speed digital signals are mostly referenced to the solid return plane.
Referencing to a power plane forces the return currents to find undefined paths back to the source, and that variable is a cause for common mode current generation, especially for small, dense, high-speed and complex designs as this one. In addition, the electromagnetic field energy propagating the signals will leak throughout the dielectric spaces of the board and induce crosstalk. Refer to Reference 4 for a series of articles I wrote on designing PC boards for reduced EMI.
Figures 10 and 11 show the solid return plane on layer 2, along with typical trace routing on signal layer 3 (and other signal layers). I don’t have any issues with the general routing.


Power and I/O Port Filtering Review
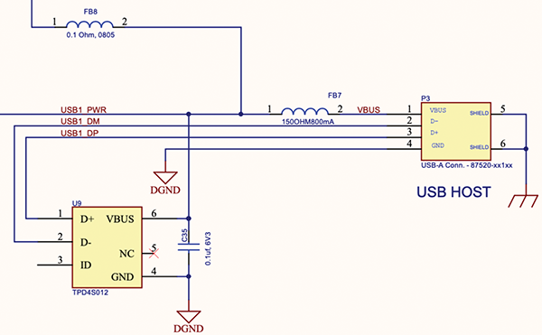
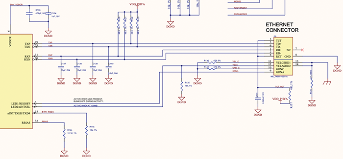
Next, I examined three of the ports for proper filtering. The results were as expected: none. The +5V power input had two decoupling capacitors of 10 µF each (Figure 12), the USB-A port tested had two ferrite beads in series with the VBUS connector terminal and no other filtering or transient suppression (Figure 14), and the Ethernet port (Figure 14) had no common mode choke or transient protection.



Summary
The major EMI noise source includes the Beaglebone Black embedded processor, which has the ability to create a wide range of broadband EMI, approaching the GPS frequencies (~1574 MHz). This design appears to be pretty weak from an EMI point of view. When used as a daughter card, a proper main board stack-up and port filtering will help ensure the best EMC performance. Local board-level shielding would help reduce the coupling due to parasitic capacitance between the daughter and main boards. System shielding of the entire product using this board may also be required. This board is not recommended for critical or unshielded products.
References
- Paul, Introduction to Electromagnetic Compatibility, 2nd Edition (2006), Wiley
- Ott, Electromagnetic Compatibility Engineering, 2009, Wiley
- Tekbox TBTC1 TEM cell, https://www.tekbox.com/tem_cells/
- Wyatt, Design PCBs for EMI, Part 1: How Signals Move, Part 1 of 4, 2019, https://www.edn.com/design-pcbs-for-emi-part-1-how-signals-move/
