A Guide to Identifying and Determining Safety Critical Spacings
Editor’s Note: The paper on which this article is based was originally presented at the 2024 IEEE Product International Symposium on Product Compliance Engineering (ISPCE), held in Chicago, IL, in May 2024. It is reprinted here with the gracious permission of the IEEE. Copyright 2024, IEEE.
This article provides a simplified overview of product safety-related circuit spacings and practical methods for effectively determining when critical circuit spacings requirements may apply.
Featured examples help to illustrate applications and provide awareness of alternatives and exemptions to “classic” clearance and creepage approaches, simplifying determination and, in many cases, reducing end-product footprints through smaller printed circuit boards.
Impact of Spacings to Successfully Contribute to a Safe and Compliant Product
Circuit spacings contribute, in part, to safe and compliant products. With almost no exception, end-product and/or component-level product safety standards provide requirements for printed circuit and/or component-level spacings, commonly referred to as “creepage” and “clearance,” both critical terms to understand and differentiate.
Creepage and clearance, respectfully, represent the shortest distance measured between two conductors over the surface and through the air. Application of actual creepage and clearance requirements is impacted by many variables including, but not limited to voltage potential, pollution degree, altitude/environmental conditions, material insulating properties and available energy.
Note that specific values for such clearance and creepage values are determined by the end-product safety standard, end-product design requirements and application needs, beyond the scope of this article.
The term “opposite polarity” is used to describe a candidate “test” for the application of spacings requirements. It’s important to note that not all circuits require spacings separation, and in fact, many do not. Accurately determining where spacings apply vs. do not apply is critical, summarized as follows:
- Determines when critical product safety spacings apply in order to minimize electrical shock hazard and fire risks, excluding functional safety applications such as high-risk medical, life support, etc. Accurately determining opposite polarities simplifies product safety spacing evaluation and
- Evaluates a simplified approach to evaluating the likelihood of two points creating a catastrophic failure caused by an arc, a breakdown in insulation, or a short circuit between the two points.
A simple “rule of thumb” to efficiently determine safety isolation critical “opposite polarity” is as follows:
- Application of a short or open circuit fault resulting in emission of molten metal, smoke, charring, separation of printed circuit board traces, or other similar catastrophic result; and
- Safety isolation provided between primary/secondary, primary/neutral, primary/ground, including protective grounds.
Note: The authors of this article strongly suggest the importance of verifying specific requirements from the applicable end-product application product safety standard.
Please refer to Figure 1, which illustrates examples of measured clearance and creepage.
- Clearance is the shortest distance between two conductors of opposite polarity, measured through air.
- Creepage is the shortest distance measured between two conductors of opposite polarity measured over a surface.

Key factors impacting clearance and creepage values (after determining “opposite Polarity”) are listed in the following sections.
Voltage Measured in Peak or RMS
- Measured difference of electrical potential (voltage) between two points, which is typically the source of electrical shock hazard including rated, working, impulse voltages, etc.
Overvoltage Category (Mains supplied)
Roman numeral designation and examples defining transient overvoltage categories impacting clearance distances only:
- Transient limited protected installation: Transient protected, isolated products, etc.
- Supplied from fixed installation: Appliances, portable tools, etc.
- Fixed/permanent installation: Permanently connected/fixed industrial switches and equipment.
- Origination of installation location (utility meters, primary overcurrent protection, etc.)
Pollution Degree (PD)
Four numerical values are assigned to characterize the anticipated pollution of the micro-environment, representing number of particles in the air as follows:
- PD 1: No pollution or only dry, non-conductive pollution occurs. No influence of contamination.
- Clean room, hermitically sealed, potted, or suitably masked printed circuit boards
- PD 2: Non-conductive pollution except occasional temporary conductivity from condensation sources.
- Office environments
- PD 3: Conductive pollution or dry non-conductive pollution occurrences which become conductive from anticipated condensation sources.
- Non-heated/Non-Air-Conditioned installations, industrial areas, etc.
- PD 4: Persistent conductivity due to conductive dust, rain, or snow.
- Unprotected outdoor installations
Comparative Tracking Index (CTI) Ratings, Restricted to Creepage Properties.
Measure of electrical breakdown (tracking) properties of an insulating material on surface of an insulating material starting with initial exposure to electrical arcing heat carbonization.
- Material Group I 600 ≤ CTI
- Material Group II 400 ≤ CTI <600
- Material Group IIIa 175 ≤ CTI <400
- Material Group IIIb 100 ≤ CTI <175
A CTI value is obtained with testing referenced in IEC 60112 “Method for the Determination of the Proof and the Comparative Tracking Indices of Solid Insulating Materials [1]. Typically, if CTI is not readily known from the printed circuit board safety certification data, many end-product safety standards default and accept Material Group IIIb.
Altitude
- Elevation where end-product is expected or specified for use.
- Standard typically defines 0-2000 meters, with adjustment factors exceeding 2000 meters.
Summarizing
It is important to recognize that voltages can directly influence the applicability of clearance and creepage spacings as well as the actual values for minimum spacing requirements based on:
- Rated voltage: Product or component’s electrical nameplate maximum operating voltage or range rating.
- Nominal voltage: Typical operating voltage within the product or components rated operating range.
- Working voltage: Actual insulation voltage measure at point under consideration, when product is operated within its rated operating range.
- Input voltage: Voltage measured at product or component’s input.
- Output voltage: Voltage measured at product or component’s output.
- Derived voltage: Voltage measured within a circuit bearing elevated voltages, including but not limited to flyback power supplies, lamp ballasts, display backlit panels, etc.
Opportunities to reduce clearance and creepage spacing values are illustrated in Figure 2.

Navigating the Standard
Once locations/points of “opposite polarity” are confirmed, determining applicable clearance and creepage requirements must be determined and ultimately verified.
Most published product safety standards, regardless of source, including but not limited to Underwriters Laboratories, Canadian Standards Association, Factory Mutual Approvals, and International Electrotechnical Commission (IEC) include various clearance and creepage requirements. Of particular interest is IEC’s 60664-1 “Insulation coordination for equipment within low-voltage supply systems – Part 1: Principles, requirements and tests” [2].
It’s very important to identify the correct clearance and creepage values to maintain an effective product design process and avoid larger than necessary product footprint and/or costly redesigns and time to market delay.
Interpretation of Approaches
Effective leveraging of innovative printed circuit board design can dramatically reduce a product’s footprint if still complying with the end-product safety standard as follows:
- Limiting available power
- Printed circuit board solder mask additives for surface-mounted device reflow purposes, suitably flame and insulation rated
- Printed circuit board material with suitable conformal tracking index
- Suitably rated insulating potting compounds and conformal coatings
- Reducing the micro-pollution degree with a controlled environment or enclosure providing the same
- Abnormal component/printed circuit board trace failure alternative evaluation/testing.
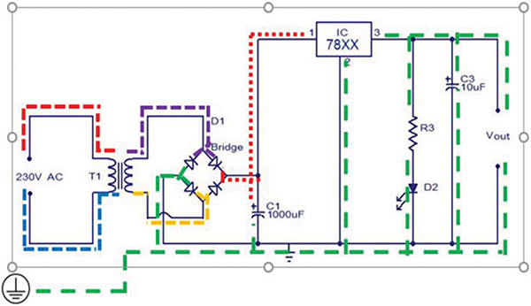
To demonstrate clearance and creepage reduction opportunities, an enclosed linear power supply, mains-connected printed circuit board example is characterized as follows:
- Power supply input: 230Vrms, AC mains connected
- Transformer output: 24Vrms (linear transformer)
- IC78XX: Generic, Recognized Component, short circuit protected linear regulator, 15Vdc (<15W)
- Miscellaneous components: Generic common variety bridge rectifier, resistors, capacitors
- Environmental assumptions:
- Overvoltage Category II (assumes cord-connected appliance)
- Pollution Degree 2
- Altitude: 3000m (Typically adds clearance/ creepage correction factors if exceeding 2000m)
- Conformal Tracking Index: Unknown (assumes IIIb)
Let’s identify critical locations where clearance and creepage requirements apply. Using unique colors or other symbols to differentiate “open polarity” circuits to help identify candidate clearance and creepage locations, actual clearance and creepage assignments can be determined.
As noted earlier in this article, clearance and creepage application are generally influenced by locations of “opposite polarity.” Upon shorting, a catastrophic failure, or breakdown of the protective safety isolation system occurs.
Catastrophic failures may be concluded by the application of a short circuit “litmus test” providing evidence of printed circuit board and/or component rupture, arcing, charring, or burning.
Note that the same electrical locations may still be considered “opposite polarity” without a catastrophic result due to the application of a short circuit or breakdown of the protective isolation boundary.
A simple way to determine “opposite polarity” areas (if in doubt from a theoretical “paper analysis” of the electrical circuit) is to electrically short those points of question, observing any subsequent catastrophic results as previously described. This includes consideration (depending on the standard) of a dielectric breakdown test applied across the protective safety isolation system, if applicable.
Clearance and creepage reduction and/or other spacings exception opportunities are defined in many end-product safety standards, which should always be verified:
- Circuits limiting available power to “safe” levels. A well-known reference is IEC 62368-1’s Audio/video, information and communication technology equipment – Part 1: Safety requirements [3] 15W limit which helps eliminate or minimize fire risks
- Low voltage circuits, typically rated at <60Vrms/42.5Vdc, are typically not capable of providing risk of electrical shock with limited current availability, including effective isolation means
- Protective safety isolation of electrical circuits
- Abnormal failure testing options to verify the effectiveness of existing clearance and creepage design
- Some end-product safety standards provide alternate dielectric testing exceptions in lieu of actually measuring clearance and creepages
Application of Circuit Board Application of Spacings
Using the generic linear power supply example of Figure 3, and principles provided in this article regarding application of critical locations of “opposite polarity”, one can easily determine when clearance and creepage requirements apply.

Opposite Polarity Candidates (identified by coloring designation of schematic)
T1 Mains connected input (230Vrms)
- If shorted, catastrophic failure of non-current protected input printed circuit board etch may occur.
- Conclusion: Point of interest of “opposite polarity” – Clearance/Creepage spacings apply.
T1: Input/Output (Output = 24Vrms)
- If isolation boundary shorted, isolation means of accessible secondary circuits lost.
- Conclusion: Point of interest of “opposite polarity” – Clearance/Creepage spacings apply
Rectifier D1
- Depending on T1 output voltage, catastrophic failure of printed circuit board etch may occur.
- Conclusion: Point of interest of “opposite polarity” – Clearance/Creepage spacings apply.
C1 (Capacitor)
- Opposite polarity short circuit test will determine if clearance/creepage is safety critical.
- Conclusion: Point of interest of “opposite polarity” – Clearance/Creepage spacings apply.
IC78XX (short circuit limited), R2 (resistor), D2 (light emitting diode), C3 (capacitor)
- Not an “opposite polarity” based on short circuit limited output IC78XX, and SELV.
- Conclusion: Point of interest – Typically not considered “opposite polarity” depending on safety standard, noting circuits are designated in the same color to conclude not being “Opposite Polarity.”
Enclosure/Protective Safety Ground
- Mains-connected components (T1) to enclosure/protective safety ground.
- Conclusion: Depending on safety standard, noted circuits are designated in the same color to conclude not being “Opposite Polarity.”
Other non-mains connected component spacings measured to enclosure/protective safety ground are not considered “opposite polarity.”
Note: The above examples of “opposite polarity” are generic in nature. The end-product safety standard should always be consulted for final clearance and creepage definitions and applicability to the end-product being evaluated.
Conclusions
Determination of clearance and creepage requirements, including interpretations and effective application, can be challenging and often difficult to apply correctly.
Consequences of incorrect spacings can have a significant impact to a product’s safe use and application, notwithstanding its product safety certification as applicable.
Product safety and certification issues can be significant, resulting in product introduction delays, costly redesigns, and a larger end-product footprint. In severe situations, personal injury, property damage, or even loss of life may result, including non-compliant safety certifications, costly recalls, and/or degradation to a manufacturer’s reputation.
The principles of our featured “opposite polarity” compliance tools provide simplified techniques to determine clearance and creepage applicability. Used with an end-product’s safety standard can make the overall product development process more efficient.
References
- IEC 60112, Method for the determination of the proof and the comparative tracking indices of solid insulating materials, 5th Edition, October 2020.
- IEC 60664-1, Insulation coordination for equipment within low-voltage supply systems – Part 1: Principles, requirements and tests, 3rd Edition, 2020.
- IEC 62368-1, Audio/video, information, and communication technology equipment – Part 1: Safety requirements, 4th Edition, 2023.
