The photovoltaic (PV) industry has experienced incredibly fast transformation after year 2000 as a result of extraordinary technology breakthroughs, from the material level up to large-scale module manufacturing.
With the PV industry expected to grow consistently in the coming years, two main questions are capturing the attention among market operators:
- What constitutes a “good quality” module?
- How “reliable” will it be in the field?
Both, for now, remain unanswered in a comprehensive way.
The performance PV standards described in this article, namely IEC 61215 (Ed. 2 – 2005) and IEC 61646
(Ed.2 – 2008), set specific test sequences, conditions and requirements for the design qualification of a PV module.
The design qualification is deemed to represent the PV module’s performance capability under prolonged exposure to standard climates (defined in IEC 60721-2-1). In addition, there are several other standards (IEC 61730-1, IEC 61730-2
and UL1703) that address the safety qualifications for a module, but this area will be addressed in a future article.
In the certification field, design qualification is based on type testing according to IEC, EN or other national standards.
It is worth pointing out the inappropriateness of terms such as “IEC certification,” or “IEC certificate,” as well as the advertising using the IEC logo instead of the logo of the certification body that released the certification. IEC is not a certification body; it is the acronym for International Electrotechnical Committee, an international standardization organization.
When type testing is combined with periodic factory inspections by a certification body, this constitutes the basis for the certificates issued by that certification body (thus bearing their particular mark/logo).
This may constitute, to some extent, a standard criterion for “basic quality.” However, the term “quality” is too generic and often misused if only based on IEC conformance.
Another sensitive facet of “quality” is the module’s “reliability” – a major concern for PV contractors/investors.
Reliability is neither defined nor covered by the existing IEC standards. The lack of reliability standards is partially due to the fact that, to date, there is not enough statistical data collected from the PV fields (even the “oldest” PV installations still have to reach their 20/25-year lifetime as per warranty).
But both IEC 61215 and IEC 61646 clearly state that reliability is not addressed therein, thus the design qualification to those standards does not imply the PV module’s reliability. Therefore, experts from manufacturers, testing houses and standardization bodies are coming together in an effort to elaborate the basis for a PV reliability standard. A first draft is to be expected, hopefully sometime in the near future.
Warranty is also an issue worthy of mention. It is common practice in the market to sell/buy PV modules covered by a 20+ year warranty. The warranty is supposed to cover safe operation (no electrical, thermal, mechanical and fire hazards) and acceptable level of performance, i.e. limited power output degradation (most declare 1% Pmax loss per year).
Having clarified the general scope of application and limitations with regard to quality of IEC 61215/61646, the following provides a general description of the tests, highlighting those of major importance for crystalline silicon (c-Si) and thin film photovoltaic modules. While IEC 61215 has been designed based on solid knowledge of the main existing crystalline silicon technologies, IEC 61646 was mainly based on amorphous silicon (a-Si) technology. Therefore, relatively new technologies such as CIGS, CdTe, etc. presenting particular behavior and sensitivity to light exposure and thermal effects require particular care and considerations during the testing.
Differences in the two standards will be pointed out in italicized text.
Both standards require that samples for testing be taken at random from a production batch in accordance with IEC 60410.
Modules must be manufactured from specified materials and components and subjected to manufacturer’s quality assurance processes. All samples must be complete in every detail and supplied with the manufacturer’s mounting/installation instructions.
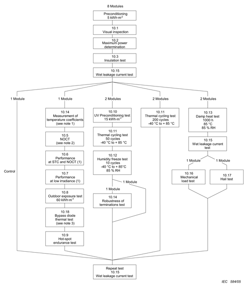
Figure 1 describes the nature of the tests.
- The general approach of both standards can be summarized in:
- Define “major visual defects.”
- Define “pass/fail” criteria.
- Do initial tests on all samples.
- Group samples to undergo test sequences.
- Do post tests after single tests, and test sequences (IEC 61215).
- Do post tests after single tests, and final light soaking after test sequences (IEC 61646).
- Look for “major visual defects” and check “pass/fail” criteria.

Figure 1
Different samples go through different test sequences in parallel, as indicated in Figures 2 and 3.

Figure 2: Qualification Test Sequence (IEC 61215)

Figure 3: Test Sequence (IEC 61646)
Five “major visual defects” are defined in IEC 61215, while there are six in IEC 61646 (italicized are the differences in IEC 61646):
a) broken, cracked, or torn external surfaces, including superstrates, substrates, frames and junction boxes;
b) bent or misaligned external surfaces, including superstrates, substrates, frames and junction boxes to the extent that the installation and/or operation of the module would be impaired;
c) a crack in a cell the propagation of which could remove more than 10% of that cell’s area from the electrical circuit of the module;
c) voids in, or visible corrosion of any of the thin film layers of the active circuitry of the module, extending over more than 10% of any cell; (IEC 61646)
d) bubbles or delaminations forming a continuous path between any part of the electrical circuit and the edge of the module;
e) loss of mechanical integrity, to the extent that the installation and/or operation of the module would be impaired;
f) Module markings (label) are no longer attached, or the information is unreadable. (IEC 61646)
Along with 6 operational “pass/fail” criteria:
a) the degradation of maximum output power does not exceed the prescribed limit after each test nor 8% after each test sequence;
a) after the final light soaking, the maximum output power at STC is not less than 90% of the minimum value specified by the manufacturer. (IEC 61646)
b) no sample has exhibited any open circuit during the tests;
c) there is no visual evidence of major defects;
d) the insulation test requirements are met after the tests;
e) the wet leakage current test requirements are met at the beginning and the end of each sequence and after the damp heat test;
f) specific requirements of the individual tests are met.
If two or more samples fail any of these test criteria, the design is deemed to fail qualification. Should one sample fail any test, another two samples shall undergo the whole of the relevant test sequence from the beginning. If one or both of these new samples also fail, the design is deemed to fail qualification requirements. If both samples pass the test sequence, the design is deemed to meet qualification requirements.
Note: Certain failures, even though on a single sample, can be an indicator of serious design problems requiring failure analysis and a design review to avoid returns from the field (reliability problem). In such cases, the laboratory should stop the test sequence and invite the manufacturer to perform a detailed failure analysis, identify the root cause and put in place the necessary corrective actions before submitting the modified samples for retesting.
The difference in item a) between IEC 61215 and IEC 61646 concerning Pmax degradation is worth commenting on.
In IEC 61215, Pmax degradation shall not be more than 5% of the initial Pmax measured at the beginning of each single test, and not more than 8% after each test sequence.
In IEC 61646 there are two crucial elements:
- Definition of Minimum Pmax (derived from the marked Pmax ± t(%) on the rating label, where t(%) indicates the production tolerance).
- All samples shall undergo light soaking and must show a final Pmax ≥ 0.9 x (Pmax – t(%)).
In other words, IEC 61646 abandons the criterion of degradation of Pmax after the single tests (-5%) and the test sequences (-8%) used in IEC 61215, and instead relies on checking Pmax degradation with reference to the power rating after all tests have been completed and the samples light-soaked.
Another difference is that IEC 61215 requires all samples to be “pre-conditioned” by exposing them (open-circuited) to a total of 5.5 kWh/m2.
There is no requirement in IEC 61646 with the purpose of avoiding the specific effects that preconditioning can have on different thin-film technologies. Some thin-film technologies are more sensitive to light induced degradation, while others are more sensitive to dark heat effects. Therefore, the initial-post tests would be an inhomogeneous approach to evaluate the changes through the test sequences. Instead, IEC 61646 calls for final light soaking on all samples after the environmental sequences and for the control sample, and measuring the final Pmax to judge whether degradation is acceptable with reference to the rated minimum value of Pmax.
Here follows a brief description of the tests. (Differences in IEC 61646 will be pointed out italicized.)
Visual inspection: is typically a diagnostic check.
The purpose is to detect any of the “major visual defects” defined above by checking the module in a well illuminated area (1000 lux).
It is repeated multiple of times throughout all the test sequences and is conducted more than any other test.
Maximum power (Pmax): is typically a performance parameter.
It is also performed several times before and after the various environmental tests. It can be performed either with a sun simulator or outdoors.
Although the standard gives the possibility to perform the test for a range of cell temperatures (25°C to 50°C) and irradiance levels (700 W/m2 to 1,100 W/m2), it is common practice among PV laboratories to perform it at the so-called Standard Test Conditions (STC). By definition, STC corresponds to: 1000 W/m2, 25°C cell temperature, with a reference solar spectral irradiance called Air Mass 1.5 (AM1.5), as defined in IEC 60904-3.
Most laboratories use indoor testing with solar simulators having a spectrum as close as possible to the AM1.5. Solar simulator’s characteristics and deviations from the standard AM1.5 can be classified according to IEC 60904-9. Many solar simulator suppliers offer systems classified at the highest rating possible: AAA, where the first letter indicates spectrum quality, the second letter; the uniformity of irradiance on the test area and the third letter; the temporal stability of irradiance. The classification of solar simulators can be found in IEC 60904-9:2007.
Note: Self-declarations by suppliers do not necessarily constitute evidence of measurement traceability to the
World PV Scale.
A correct and traceable Pmax measurement to the World PV Scale is of critical importance. Not only is it one of the pass/fail criteria, but the measured values can also be used by the end users as a performance indicator for power yield evaluations.
Both standards set several accuracy requirements for the measurement of temperature, voltage, current and irradiance.
It is important to note the required repeatability for the power measurement in IEC 61215 is a mere ±1%.
There is no mention of such requirement in IEC 61646, probably due to the well-known “instability” and “repeatability” issues of the different thin-film technologies. Instead, IEC 61646 has a general recommendation:
“Every effort should be made to assure that peak power measurements are made under similar operating conditions, that is, minimize the magnitude of the correction by making all peak power measurements on a particular module at approximately the same temperature and irradiance.”
Another important factor contributing to the accuracy of Pmax measurement, especially for thin-film, is the spectral mismatch between the reference cells used by the laboratory and the specific technology under test.
Insulation resistance: is an electrical safety test.
The purpose is to determine whether a module has a sufficient electrical insulation between its current-carrying parts and the frame (or the outside world). A dielectric strength tester is used to apply a DC voltage source of up to 1000 V plus twice the maximum system voltage. After the test, there shall be no breakdown, nor any surface tracking. For modules with an area larger than 0.1 m2, the resistance shall not be less than 40 MΩ for every square meter.
Wet leakage current test: is an electrical safety test, too.
The purpose is to evaluate the insulation of the module against moisture penetration under wet operating conditions (rain, fog, dew, melted snow), to avoid corrosion, ground fault and thus electric shock hazard.
The module is submersed in a shallow tank to a depth covering all surfaces except cable entries of junction boxes not designed for immersion (lower than IPX7). A test voltage is applied between the shorted output connectors and the water bath solution up to the maximum system voltage of the module for 2 minutes.
The insulation resistance shall be not less than 40 MΩ for every square meter for modules with an area larger than 0.1 m2.
It is critical to know that the mating connectors should be immersed in the solution during the test and this where a faulty connector design can be the cause of an important FAIL result.
Note: Failure of wet leakage current test due to faulty connectors is not a rare event, and as such, it definitely represents a real hazard for operators in the field. There is no IEC standard addressing PV connectors, but there is a harmonized European standard (EN 50521). Certified connectors to EN 50521 have undergone severe tests, including Thermal Cycles (200) and Damp Heat (1000 hrs), and it can be used as a criterion for selecting suppliers. However, the test with the module will have the final say. Keeping a close eye on connectors supplied with the junction boxes is a delicate task for PV module manufacturers. “Easy” change of connector suppliers with different design can represent a major risk for wet leakage current test.
The wet leakage current test is ranked as one of the most reoccurring failures during PV qualification at the testing laboratories. When the failure is not due to a connector issue (as mentioned above), the failure will most likely happen after the Damp Heat test and/or Humidity Freeze test for modules that have problems with lamination and edge sealing processes during production.
Temperature coefficients: is a performance parameter.
The purpose is to determine the temperature coefficients of short-circuit current Isc (α), open-circuit voltage Voc (β)
and maximum power (Pmax) (δ) from module measurements. The coefficients so determined are only valid at the irradiance at which the measurements were made (i.e. at 1000 W/m2 for most laboratories using the solar simulator).
For modules with known linearity over a certain irradiance range according to IEC 60891, the calculated coefficients can be considered valid over that irradiance range.
IEC 61646 is more “cautious” and makes an additional note regarding thin-film modules, whose temperature coefficients may depend on the irradiation and the thermal history of the module… But from a testing viewpoint, the temperature coefficient test box is simply put under the first left-hand test sequence (fig. 3). The “irradiation and thermal history” of that sample consists simply of the “journey” it took to get to the laboratory, of the environment conditions under which it was stored, of the initial tests, and finally of the outdoor exposure test (60 kWh/m2).
Two methods are used for the measurement with solar simulators:
- during heating up of the module or
- cooling down of the module;
over an interval of 30°C (for instance, 25°C – 55°C), and at every 5°C intervals, the sun simulator takes an I-V measurement (Isc, Voc, Pmax are not reflected, but measured during the I-V sweep) including Isc, Voc and Pmax.
The values of Isc, Voc and Pmax are plotted as functions of temperature for each set of data. The coefficients α, β and δ are calculated from the slopes of the least-squares-fit straight lines for the three plotted function
Given a certain irradiance level, it is to be noted that β (for Voc) and δ (for Pmax) are the two most sensitive to temperature changes. They both have the “-“ sign, denoting that Voc and Pmax decrease with increasing temperature, whereas α (for Isc) has the “+” sign, though much a smaller value than β and δ. All three coefficients can be expressed as relative percentages by dividing the calculated α, β, and δ by the values of Isc, Voc and Pmax at 25°C (1000 W/m2).
Temperature coefficients are performance parameters often used by end users to simulate energy yields of the modules in hot climates. One must remember that they are valid at 1000 W/m2 irradiance level used in the lab unless the linearity of the module at different irradiance levels has been proven.
Nominal Operating Cell Temperature (NOCT): is a performance parameter.
NOCT is defined for an open-rack mounted module in the following standard reference environment:
- tilt angle: 45° from the horizontal
- total irradiance: 800 W/m2
- ambient temperature: 20°C
- wind speed: 1 m/s
- no electrical load: open circuit
NOCT can be used by the system designer as a guide to the temperature at which a module will operate in the field and it is therefore a useful parameter when comparing the performance of different module designs. However, the
actual operating temperature is directly dependent on the mounting structure, irradiance, wind speed, ambient temperature, reflections and emissions from the ground and nearby objects, etc.
The so-called “primary method” to determine NOCT is an outdoor measurement method used by both IEC 61215 and IEC 61646, and is universally applicable to all PV modules. In the case of modules not designed for open-rack mounting, the primary method may be used to determine the equilibrium mean solar cell junction temperature, with the module mounted as recommended by the manufacturer.
The test setup requires data logging and selection for irradiance (pyronameter), ambient temperature (temperature sensors), cell temperature (thermocouples attached on the back side of the module corresponding to the two central cells), wind speed (speed sensor) and wind direction (direction sensor). All these quantities shall be within certain intervals in order to be acceptable for the calculation of NOCT.
A minimum set of 10 acceptable data points taken both before and after ‘solar noon’ are used for the calculation of the final NOCT.
Outdoor exposure: is an irradiance test.
The purpose is a preliminary assessment of the module’s ability to withstand exposure to outdoor conditions. However, it only involves exposure for a total of 60 kWh/m2 which is a rather short period of time to make any judgments about the module’s lifetime.
On the other hand, this test can be a useful indicator of possible problems which might not be detected by the other laboratory tests.
IEC 61215 requires degradation of maximum power (Pmax) not to exceed 5% of the initial value.
IEC 61646 requires maximum power (Pmax) not to be lower than the marked “Pmax – t%.”
While pre-conditioned c-Si modules according to IEC 61215 (5.5 kWh/m2) do not show a criticality with this test, certain thin-film technologies might experience more problems. The reason can be explained with the fact that in IEC 61646, the measured Pmax after 60 kWh/m2 exposure must be higher than the marked “Pmax – t% by the manufacturer. This one sample is under the first test sequence, where the only “history” are the initial tests and the outdoor exposure for total 60 kWh/m2 under various climatic conditions over 24 hrs depending on the laboratory’s location. A solid knowledge of the technology under test by the manufacturer in terms of light induced degradation, sensitivity to heat, moisture etc. is essential to correctly determine the rated Pmax and pass the test.
Hot-spot endurance: is a thermal/diagnostic test.
The purpose is to determine the module’s ability to withstand localized heating caused by cracked, mismatched cells, interconnection failures, partial shadowing or soiling.
Hot-spot heating occurs when the operating current of the module exceeds the reduced short-circuit current of a faulty (or shadowed) cell(s). This will force the cell(s) into a reverse bias condition when it becomes a load that dissipates heat. Serious hot spot phenomena can be as dramatic as outright burns of all the layers, cracking or even breakage of the glass. It is important to note that even under less severe hot spot conditions, with the intervention of the bypass diode, a part (also known as a string) of the module is excluded thus causing a sensible drop in power output of the module.
The approach to simulate realistic hot-spot conditions of the relevant clause 10.9 in IEC 61215 is constantly being debated.
It is well accepted by the main test laboratories that the current version of the hot-spot method does not represent, nor is it able to represent a real hot-spot situation. An improved hot-spot method has been drafted within TC82 of the IEC and is expected to become normative with the 3rd edition of IEC 61215 in 2010. Some test laboratories have decided to already use the improved method.
Further insight and details will be provided in a future article.
Although failure rate statistics in different laboratories may differ, hot-spot still appears to be among the 5 most frequent failures for both c-Si and thin-film modules.
Bypass diode: is a thermal test.
Bypass diode is a very important aspect of module design. It is a critical component determining the thermal behavior of the module under hot-spot conditions and therefore also directly affecting reliability in the field.
The test method requires attaching a thermocouple to the diode(s) body, heating the module up to 75°C ± 5°C and applying a current equal to the short circuit current Isc measured at STC for 1hr.
The temperature of each bypass diode body is measured (Tcase) and the junction temperature (Tj) is calculated
using a formula using the specs provided by the diode’s manufacturer (RTHjc = constant provided by diode manufacturer relating Tj to Tcase, typically a design parameter, and UD = diode voltage, ID = diode current).
Then the current is increased to 1.25 times the short-circuit current of the module Isc as measured at STC for another hour while maintaining the module temperature at the same temperature.
The diode shall still be operational.
Failures of bypass diode tests still occur with a certain frequency caused by either overrating by the diode manufacturer or incorrect electrical configuration with respect to the module’s Isc by the module manufacturer.
In most cases, the bypass diodes are supplied as incorporated components in the junction box of the whole sub-assembly (junction box + cable + connector). Therefore, it is of critical importance to make sure that this small component is closely checked during the incoming goods controls by the module manufacturer.
UV preconditioning: is an irradiance test.
The purpose is to identify materials that are susceptible to ultra-violet (UV) degradation before the thermal cycle and humidity freeze tests are performed.
IEC 61215 requires to subject the module to a total UV irradiation of 15 kWh/m2 in the (UVA + UVB) regions
(280 nm – 400 nm), with at least 5 kWh/m2, i.e. 33% in the UVB region (280 nm – 320 nm), while maintaining the module at 60 °C ± 5 °C.
(IEC 61646 requires a UVB portion of 3% to 10% of the total UV irradiation). This requirement has now been harmonized also for IEC 61215 by a CTL Decision Sheet n. 733 within IECEE CB Scheme.
One critical aspect of the setup of the UV chambers is having calibrated UVA and UVB sensors ensuring traceability also at operating temperatures of 60°C ± 5°C while still operating correctly during the long exposure times in the hot UV chambers.
The very low failure rate of UV exposure test in PV laboratories can be explained with the relatively low amount of UV irradiation as compared to real exposures during the lifetime of the module.
Thermal cycling TC200 (200 cycles): is an environmental test.
This test has the purpose of simulating thermal stresses on materials as a result of changes of extreme temperatures. Most frequently, soldered connections are challenged inside the laminate due to the different thermal expansion coefficients of the various encapsulated materials. This may result in failure for major defects, for Pmax degradation, interruption of the electric circuitry, or insulation test.
IEC 61215 requires the injection of a current within ±2% of the current measured at peak power (Imp) when the module temperature is above 25°C.
There is no current injection for IEC 61646, however the continuity of the electric circuit has to be monitored (a small resistive load would suffice).
The module is subjected to the cycling temperature limits of –40°C ± 2°C and +85°C ± 2°C with the profile in Figure 4.

Failure rates for TC200 can be as high as 30-40%. If in combination with Damp Heat, in some laboratories, both can account for more than 70% of the total failures for c-Si modules.
TC200 failure rate is lower for thin-film, but still worth the attention of the manufacturers.
Humidity-freeze: is an environmental test.
The purpose is to determine the module’s ability to withstand the effects of high temperatures combined with humidity followed by extremely low temperatures.
The module is subjected to 10 complete cycles as per the harmonized profile in Figure 5 (IEC 61646).

Relative humidity requirement RH = 85% ± 5% applies only at 85°C.
After this test, the module is allowed to rest between 2 and 4 hours before the visual inspection, maximum output power and insulation resistance are measured.
Failure rates of this test remain in the range 10-20%.
Robustness of terminations: is a mechanical test.
To determine the robustness of the module’s terminations, which can be wires, flying leads, screws, or as for the majority of the cases, PV connectors (Type C). The terminations undergo a stress test that simulates normal assembly and handling through various cycles and levels of tensile strength and bending and torque tests as referenced in another standard, IEC 60068-2-21.
Damp-heat DH1000 (1000 hours): is an environmental test.
The purpose is to determine the ability of the module to withstand long-term exposure to penetration of humidity by applying 85°C ± 2°C with a relative humidity of 85% ± 5% for 1000 hours.
DH1000 is the most “malign” and on the top-list of failure rates in some laboratories accounting for up to 40-50% of total failures for c-Si modules. Similar failures rates can be observed for DH1000 also with thin-film.
The severity of this test particularly challenges the lamination process and the edge sealing from humidity. Important delaminations and corrosion of cell parts can be observed as a result of humidity penetration. Even in case of no major defects detected after DH1000, the module has been stressed to the point that it becomes “fragile” for the subsequent mechanical load test.
Mechanical load test
This loading test is to investigate the ability of the module to withstand wind, snow, static or ice loads.
Mechanical load comes after Damp Heat and is therefore done on a sample that has undergone a severe environmental stress.
The most critical aspect of this test is related to the mounting of the module as per manufacturer’s mounting instructions, i.e. using the intended fixing points of the module on the mounting structure with the intended inter-distance between these points, and using the appropriate mounting accessories, if any (nut, bolts, clamps, etc).
Certain cases of large-area and frameless thin-film modules are of critical concern with respect to the above conditions.
If care is not taken regarding proper mounting, one remains with the question whether the failure was caused because of structural problems or because of an inappropriate mounting technique.
Another aspect to be considered is the uniformity of the applied load over the surface of the module. The standards require the load to be applied “in a gradual, uniform manner” without specifying how to check uniformity.
2,400 Pa is applied (which equates to a wind pressure of 130 km/hour) for 1 hour on each face of the module.
If the module is to be qualified to withstand heavy accumulations of snow and ice, the load applied to the front of the module during the last cycle of this test is increased from 2,400 Pa to 5,400 Pa.
At the end there shall be no major visual defects, no intermittent open-circuit detected during the test. Also Pmax (for IEC 61215 only) and insulation resistance are checked after this test.
Hail impact: is a mechanical test.
To verify that the module is capable of withstanding the impact of hailstones which are at a temperature of ~ –4°C. The test equipment is a unique launcher capable of propelling various weights of ice balls at the specified velocities so as to hit the module at 11 specified impact locations +/- 10 mm distance variation. (Table 1)

The time between the removal of the ice ball from the cold storage container and impact on the module shall not exceed 60 s.
It is quite common practice to use 25 mm/7.53 g ice balls.
Again, after the test one should check if there are any major defects caused by the hailstones and also Pmax (for IEC 61215 only) and insulation resistance are checked.
Laboratory statistics show very low failure rates for this test.
Light-soaking: irradiance (only applicable to thin-film IEC 61646)
This is a critical passage for the final pass/fail verdict of thin-film modules. The purpose is to stabilize the electrical characteristics of thin film modules by means of prolonged exposure to irradiance after all the tests have been completed before checking Pmax against the minimum value as marked by the manufacturer.
The test can be performed under natural sunlight or under steady-state solar simulator.
The modules, under a resistive load condition, are placed under an irradiance between 600 – 1000 W/m2 within a temperature range of 50°C ± 10°C until stabilization occurs which is when the measurements of Pmax from two consecutive periods of exposure of at least 43 kWh/ m2 each satisfied the condition (Pmax – Pmin)/P(average) <2%.
Finally, a note regarding the IECEE Retest Guideline. Interestingly, it is not well defined what can be considered as “change in cell technology” for thin-film, thus leaving a big grey area of different interpretations and approaches in cases where one could state a “technology and efficiency improvement,” “stabilization improvement,” or “power output increase.” Are these cases of “change in cell technology” and if yes, to what extent and what tests have to be repeated? As it is read today, the Retest Guideline leaves a path to extending previous certifications going up in power (>10%) by simply repeating the hot-spot test.
Note 2 of the Retest Guideline quotes “…Final light soaking 10.19 test is compulsory for all test samples,” but in practice it is often ignored by the test labs with the result of extending sensibly increased power without putting under test the main aspect of thin-film technology: power stabilization.
In summary, the testing described in this article was determined by the IEC as the minimal requirements for performance testing but as stated in the beginning, one must also adhere to the safety design and test requirements in
IEC 61730-1 and IEC 61730-2. As manufacturers strive to be more competitive in the marketplace, most are working with a certification body to prove that their module has undergone an impartial, unbiased test program. If any changes occur during re-design or their production processes, certification bodies use the ‘harmonized’ IECEE CB Scheme retesting guideline to determine what tests to repeat prior to extending previous certifications. With regards to reliability, some are going so far as to conduct an extension of combined indoor and outdoor reliability testing programs greater than one year. ![]()
Mr. Regan Arndt is the North American manager and technical certifier for TÜV SÜDs Photovoltaic Team located in Fremont, CA. He graduated from Electronics Engineering at the Southern Alberta Institute of Technology (SAIT) in Calgary, Alberta, Canada and has over 15 years of experience in testing and certification in the areas of Photovoltaics, Information Technology Equipment, Telecommunications and Electrical Equipment for Measurement, Control, and Laboratory Use. Regan obtained formal training for Photovoltaic Design and testing at the Beijing Chinese Academy of Sciences Renewable Energy Department. He can be reached at rarndt @tuvam.com.
Dr. Ing. Robert Puto is the Global director of Photovoltacs at TUV SUD. He holds a doctor’s degree in Electronic Engineering from Politecnico di Torino (Polytechnic University of Turin), Italy and a master diploma in International Business Management from CEIBS – Shanghai, China. He has 15 years experience in testing and certification of a variety of electrical products including photovoltaics. He also acts as the PV Senior Product Specialist within TÜV SÜD group, has Technical Certifier status for PV, and is authorized auditor for ISO IEC 17025 laboratory assessments. He can be reached at robert.puto @tuv-sud.cn.
